51黑料网
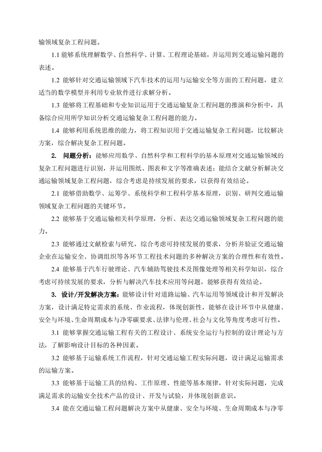
51黑料网
51黑料网概况
51黑料网简介
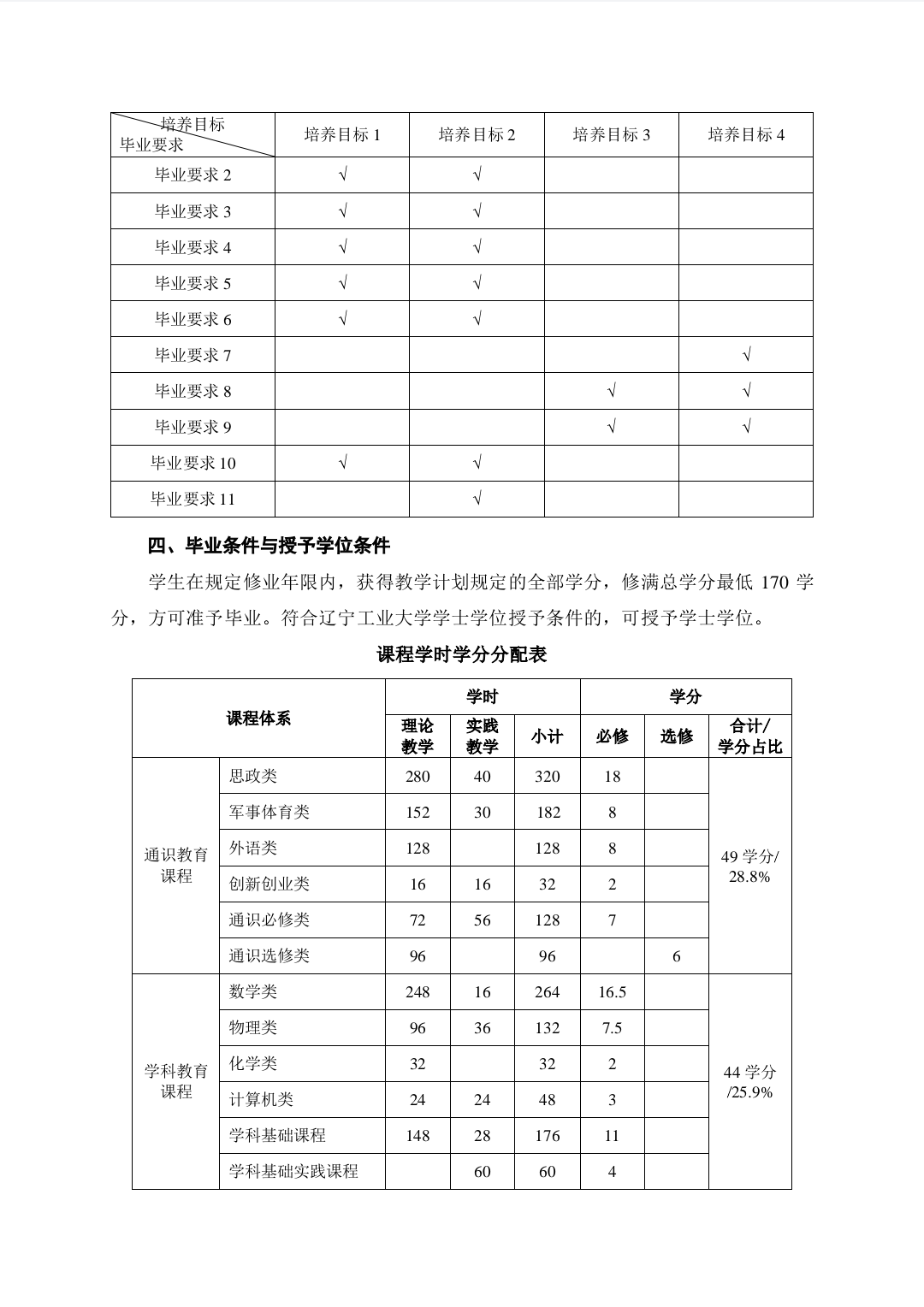
学院标志
机构设置
现任领导
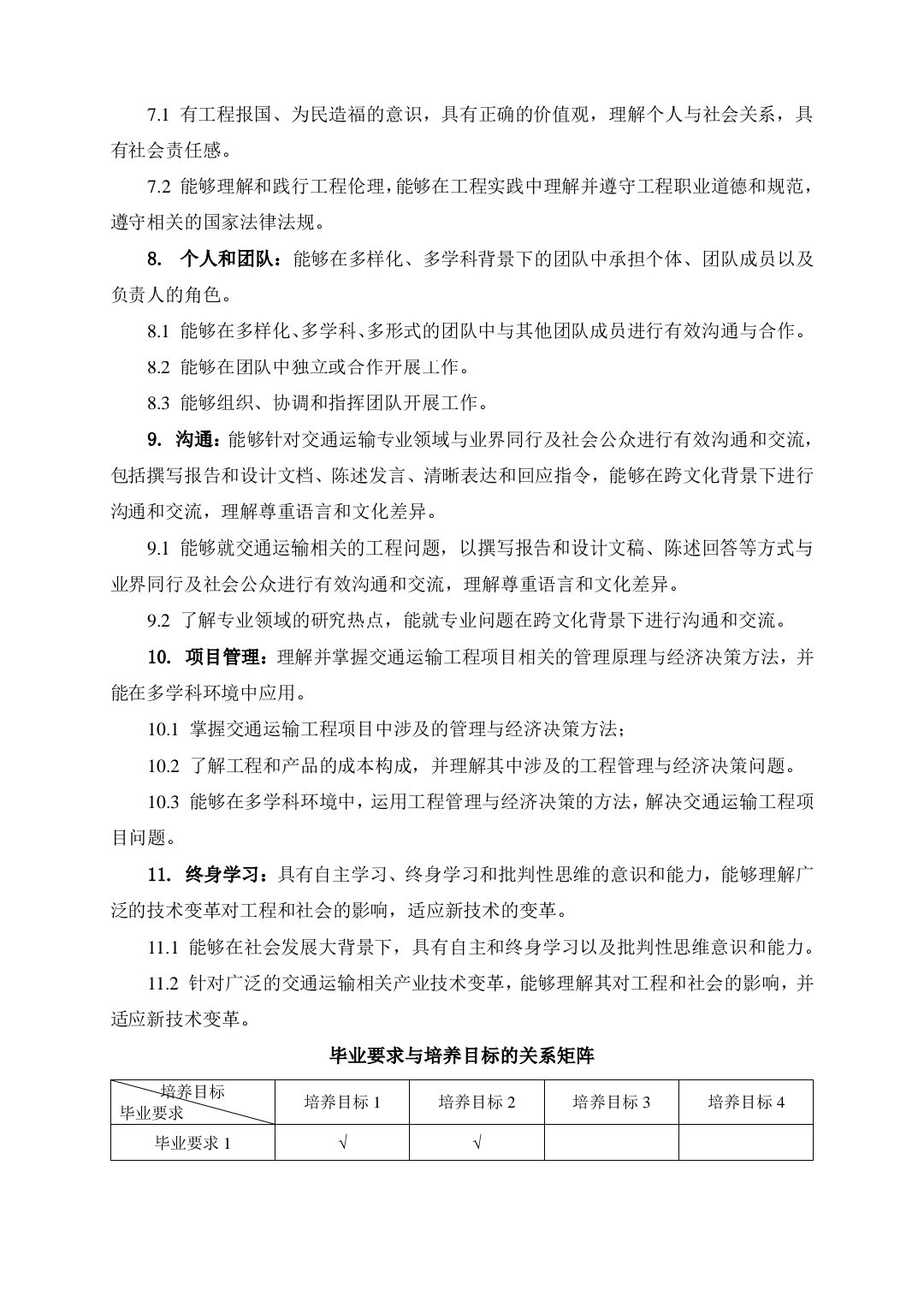
师资队伍
特色优势
学院院训
本科生培养
专业介绍
培养方案
管理文件
教学成果
创新成果
工程认证
研究生教育
专业介绍
研究生招生
导师队伍
培养方案
管理文件
科研工作
科研成果
科技平台
学术交流
学生工作
团学组织
团学活动
学生党建
考研光荣榜
就业去向
实验中心
实验室介绍
规章制度
设备介绍
操作规程
党建工会
组织机构
党员活动
工会活动
理论学习
规章制度
校企合作
汽车零部件联盟
新能源汽车创新联盟
校企研究生联合培养
车辆工程校企合作
物流专业校企合作
汽服专业校企合作
交运专业校企合作
万得车队
车队简介
车队动态
51黑料网
>
本科生培养
>
培养方案
> 正文
本科生培养
专业介绍
培养方案
管理文件
教学成果
创新成果
工程认证
交通运输专业人才培养方案
2025年06月28日 14:34